spring

本文最后更新于:2023年8月9日 上午

基本

本部分从最基本的Spring开始。配置文件:

1
2
3
4
<?xml version="1.0" encoding="UTF-8"?>    
<beans>
<bean class="base.SimpleBean"></bean>
</beans>

启动代码:

1
2
3
4
5
6
public static void main(String[] args) {
ClassPathXmlApplicationContext context = new ClassPathXmlApplicationContext("config.xml");
SimpleBean bean = context.getBean(SimpleBean.class);
bean.send();
context.close();
}

SimpleBean:

1
2
3
4
5
public class SimpleBean {
public void send() {
System.out.println("I am send method from SimpleBean!");
}
}

ClassPathXmlApplicationContext

整个继承体系如下:

ResourceLoader继承体系

ResourceLoader代表了加载资源的一种方式,正是策略模式的实现

构造器源码:

1
2
3
4
5
6
7
8
9
public ClassPathXmlApplicationContext(String[] configLocations, boolean refresh, ApplicationContext 	         parent) {
//null
super(parent);
setConfigLocations(configLocations);
//默认true
if (refresh) {
refresh();
}
}

构造器

首先看父类构造器,沿着继承体系一直向上调用,直到AbstractApplicationContext:

1
2
3
4
5
6
7
public AbstractApplicationContext(ApplicationContext parent) {
this();
setParent(parent);
}
public AbstractApplicationContext() {
this.resourcePatternResolver = getResourcePatternResolver();
}

getResourcePatternResolver:

1
2
3
protected ResourcePatternResolver getResourcePatternResolver() {
return new PathMatchingResourcePatternResolver(this);
}

PathMatchingResourcePatternResolver支持Ant风格的路径解析。

设置配置文件路径

即AbstractRefreshableConfigApplicationContext.setConfigLocations:

1
2
3
4
5
6
7
8
9
10
11
public void setConfigLocations(String... locations) {
if (locations != null) {
Assert.noNullElements(locations, "Config locations must not be null");
this.configLocations = new String[locations.length];
for (int i = 0; i < locations.length; i++) {
this.configLocations[i] = resolvePath(locations[i]).trim();
}
} else {
this.configLocations = null;
}
}

resolvePath:

1
2
3
protected String resolvePath(String path) {
return getEnvironment().resolveRequiredPlaceholders(path);
}

此方法的目的在于将占位符(placeholder)解析成实际的地址。比如可以这么写: new ClassPathXmlApplicationContext("classpath:config.xml");那么classpath:就是需要被解析的。

getEnvironment方法来自于ConfigurableApplicationContext接口,源码很简单,如果为空就调用createEnvironment创建一个。AbstractApplicationContext.createEnvironment:

1
2
3
protected ConfigurableEnvironment createEnvironment() {
return new StandardEnvironment();
}

Environment接口

继承体系:

Environment继承体系

Environmen接口代表了当前应用所处的环境。 从此接口的方法可以看出,其主要和profile、Property相关。

Profile

Spring Profile特性是从3.1开始的,其主要是为了解决这样一种问题: 线上环境和测试环境使用不同的配置或是数据库或是其它。有了Profile便可以在 不同环境之间无缝切换。Spring容器管理的所有bean都是和一个profile绑定在一起的。 使用了Profile的配置文件示例:

1
2
3
4
5
6
7
8
9
<beans profile="develop">  
<context:property-placeholder location="classpath*:jdbc-develop.properties"/>
</beans>
<beans profile="production">
<context:property-placeholder location="classpath*:jdbc-production.properties"/>
</beans>
<beans profile="test">
<context:property-placeholder location="classpath*:jdbc-test.properties"/>
</beans>

在启动代码中可以用如下代码设置活跃(当前使用的)Profile:

1
context.getEnvironment().setActiveProfiles("dev");

当然使用的方式还有很多(比如注解),参考:

spring3.1 profile 配置不同的环境

Spring Profiles example

Property

这里的Property指的是程序运行时的一些参数,引用注释:

properties files, JVM system properties, system environment variables, JNDI, servlet context parameters, ad-hoc Properties objects,Maps, and so on.

Environment构造器

1
2
3
4
private final MutablePropertySources propertySources = new MutablePropertySources(this.logger);
public AbstractEnvironment() {
customizePropertySources(this.propertySources);
}
PropertySources接口

继承体系:

PropertySources继承体系

此接口实际上是PropertySource的容器,默认的MutablePropertySources实现内部含有一个CopyOnWriteArrayList作为存储载体。

StandardEnvironment.customizePropertySources:

1
2
3
4
5
6
7
8
9
10
11
/** System environment property source name: {@value} */
public static final String SYSTEM_ENVIRONMENT_PROPERTY_SOURCE_NAME = "systemEnvironment";
/** JVM system properties property source name: {@value} */
public static final String SYSTEM_PROPERTIES_PROPERTY_SOURCE_NAME = "systemProperties";
@Override
protected void customizePropertySources(MutablePropertySources propertySources) {
propertySources.addLast(new MapPropertySource
(SYSTEM_PROPERTIES_PROPERTY_SOURCE_NAME, getSystemProperties()));
propertySources.addLast(new SystemEnvironmentPropertySource
(SYSTEM_ENVIRONMENT_PROPERTY_SOURCE_NAME, getSystemEnvironment()));
}
PropertySource接口

PropertySource接口代表了键值对的Property来源。继承体系:

PropertySource继承体系

AbstractEnvironment.getSystemProperties:

1
2
3
4
5
6
7
8
9
10
11
12
13
14
15
16
17
18
19
20
21
22
23
24
@Override
public Map<String, Object> getSystemProperties() {
try {
return (Map) System.getProperties();
}
catch (AccessControlException ex) {
return (Map) new ReadOnlySystemAttributesMap() {
@Override
protected String getSystemAttribute(String attributeName) {
try {
return System.getProperty(attributeName);
}
catch (AccessControlException ex) {
if (logger.isInfoEnabled()) {
logger.info(format("Caught AccessControlException when accessing system " +
"property [%s]; its value will be returned [null]. Reason: %s",
attributeName, ex.getMessage()));
}
return null;
}
}
};
}
}

这里的实现很有意思,如果安全管理器阻止获取全部的系统属性,那么会尝试获取单个属性的可能性,如果还不行就抛异常了。

getSystemEnvironment方法也是一个套路,不过最终调用的是System.getenv,可以获取jvm和OS的一些版本信息。

路径Placeholder处理

AbstractEnvironment.resolveRequiredPlaceholders:

1
2
3
4
5
@Override
public String resolveRequiredPlaceholders(String text) throws IllegalArgumentException {
//text即配置文件路径,比如classpath:config.xml
return this.propertyResolver.resolveRequiredPlaceholders(text);
}

propertyResolver是一个PropertySourcesPropertyResolver对象:

1
2
private final ConfigurablePropertyResolver propertyResolver =
new PropertySourcesPropertyResolver(this.propertySources);
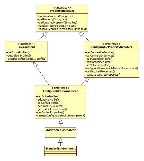
PropertyResolver接口

PropertyResolver继承体系(排除Environment分支):

PropertyResolver继承体系

此接口正是用来解析PropertyResource。

解析

AbstractPropertyResolver.resolveRequiredPlaceholders:

1
2
3
4
5
6
7
@Override
public String resolveRequiredPlaceholders(String text) throws IllegalArgumentException {
if (this.strictHelper == null) {
this.strictHelper = createPlaceholderHelper(false);
}
return doResolvePlaceholders(text, this.strictHelper);
}
1
2
3
4
5
private PropertyPlaceholderHelper createPlaceholderHelper(boolean ignoreUnresolvablePlaceholders) {
//三个参数分别是${, }, :
return new PropertyPlaceholderHelper(this.placeholderPrefix, this.placeholderSuffix,
this.valueSeparator, ignoreUnresolvablePlaceholders);
}

doResolvePlaceholders:

1
2
3
4
5
6
7
8
9
private String doResolvePlaceholders(String text, PropertyPlaceholderHelper helper) {
//PlaceholderResolver接口依然是策略模式的体现
return helper.replacePlaceholders(text, new PropertyPlaceholderHelper.PlaceholderResolver() {
@Override
public String resolvePlaceholder(String placeholderName) {
return getPropertyAsRawString(placeholderName);
}
});
}

其实代码执行到这里的时候还没有进行xml配置文件的解析,那么这里的解析placeHolder是什么意思呢,原因在于可以这么写:

1
2
3
System.setProperty("spring", "classpath");
ClassPathXmlApplicationContext context = new ClassPathXmlApplicationContext("${spring}:config.xml");
SimpleBean bean = context.getBean(SimpleBean.class);

这样就可以正确解析。placeholder的替换其实就是字符串操作,这里只说一下正确的属性是怎么来的。实现的关键在于PropertySourcesPropertyResolver.getProperty:

1
2
3
4
5
6
7
8
9
10
11
12
13
@Override
protected String getPropertyAsRawString(String key) {
return getProperty(key, String.class, false);
}
protected <T> T getProperty(String key, Class<T> targetValueType, boolean resolveNestedPlaceholders) {
if (this.propertySources != null) {
for (PropertySource<?> propertySource : this.propertySources) {
Object value = propertySource.getProperty(key);
return value;
}
}
return null;
}

很明显了,就是从System.getProperty和System.getenv获取,但是由于环境变量是无法自定义的,所以其实此处只能通过System.setProperty指定。

注意,classpath:XXX这种写法的classpath前缀到目前为止还没有被处理。

refresh

Spring bean解析就在此方法,所以单独提出来。

AbstractApplicationContext.refresh:

1
2
3
4
5
6
7
8
9
10
11
12
13
14
15
16
17
18
19
20
21
22
23
24
25
26
27
28
29
30
31
32
33
34
35
36
37
38
39
40
41
42
@Override
public void refresh() throws BeansException, IllegalStateException {
synchronized (this.startupShutdownMonitor) {
// Prepare this context for refreshing.
prepareRefresh();
// Tell the subclass to refresh the internal bean factory.
ConfigurableListableBeanFactory beanFactory = obtainFreshBeanFactory();
// Prepare the bean factory for use in this context.
prepareBeanFactory(beanFactory);
try {
// Allows post-processing of the bean factory in context subclasses.
postProcessBeanFactory(beanFactory);
// Invoke factory processors registered as beans in the context.
invokeBeanFactoryPostProcessors(beanFactory);
// Register bean processors that intercept bean creation.
registerBeanPostProcessors(beanFactory);
// Initialize message source for this context.
initMessageSource();
// Initialize event multicaster for this context.
initApplicationEventMulticaster();
// Initialize other special beans in specific context subclasses.
onRefresh();
// Check for listener beans and register them.
registerListeners();
// Instantiate all remaining (non-lazy-init) singletons.
finishBeanFactoryInitialization(beanFactory);
// Last step: publish corresponding event.
finishRefresh();
} catch (BeansException ex) {
// Destroy already created singletons to avoid dangling resources.
destroyBeans();
// Reset 'active' flag.
cancelRefresh(ex);
// Propagate exception to caller.
throw ex;
} finally {
// Reset common introspection caches in Spring's core, since we
// might not ever need metadata for singleton beans anymore...
resetCommonCaches();
}
}
}

prepareRefresh

1
2
3
4
5
6
7
8
9
10
11
12
13
14
protected void prepareRefresh() {
this.startupDate = System.currentTimeMillis();
this.closed.set(false);
this.active.set(true);
// Initialize any placeholder property sources in the context environment
//空实现
initPropertySources();
// Validate that all properties marked as required are resolvable
// see ConfigurablePropertyResolver#setRequiredProperties
getEnvironment().validateRequiredProperties();
// Allow for the collection of early ApplicationEvents,
// to be published once the multicaster is available...
this.earlyApplicationEvents = new LinkedHashSet<ApplicationEvent>();
}

属性校验

AbstractEnvironment.validateRequiredProperties:

1
2
3
4
@Override
public void validateRequiredProperties() throws MissingRequiredPropertiesException {
this.propertyResolver.validateRequiredProperties();
}

AbstractPropertyResolver.validateRequiredProperties:

1
2
3
4
5
6
7
8
9
10
11
12
@Override
public void validateRequiredProperties() {
MissingRequiredPropertiesException ex = new MissingRequiredPropertiesException();
for (String key : this.requiredProperties) {
if (this.getProperty(key) == null) {
ex.addMissingRequiredProperty(key);
}
}
if (!ex.getMissingRequiredProperties().isEmpty()) {
throw ex;
}
}

requiredProperties是通过setRequiredProperties方法设置的,保存在一个list里面,默认是空的,也就是不需要校验任何属性。

BeanFactory创建

由obtainFreshBeanFactory调用AbstractRefreshableApplicationContext.refreshBeanFactory:

1
2
3
4
5
6
7
8
9
10
11
12
13
14
15
16
@Override
protected final void refreshBeanFactory() throws BeansException {
//如果已经存在,那么销毁之前的
if (hasBeanFactory()) {
destroyBeans();
closeBeanFactory();
}
//创建了一个DefaultListableBeanFactory对象
DefaultListableBeanFactory beanFactory = createBeanFactory();
beanFactory.setSerializationId(getId());
customizeBeanFactory(beanFactory);
loadBeanDefinitions(beanFactory);
synchronized (this.beanFactoryMonitor) {
this.beanFactory = beanFactory;
}
}

BeanFactory接口

此接口实际上就是Bean容器,其继承体系:

BeanFactory继承体系

BeanFactory定制

AbstractRefreshableApplicationContext.customizeBeanFactory方法用于给子类提供一个自由配置的机会,默认实现:

1
2
3
4
5
6
7
8
9
10
protected void customizeBeanFactory(DefaultListableBeanFactory beanFactory) {
if (this.allowBeanDefinitionOverriding != null) {
//默认false,不允许覆盖
beanFactory.setAllowBeanDefinitionOverriding(this.allowBeanDefinitionOverriding);
}
if (this.allowCircularReferences != null) {
//默认false,不允许循环引用
beanFactory.setAllowCircularReferences(this.allowCircularReferences);
}
}

Bean加载

AbstractXmlApplicationContext.loadBeanDefinitions,这个便是核心的bean加载了:

1
2
3
4
5
6
7
8
9
10
11
12
13
14
15
@Override
protected void loadBeanDefinitions(DefaultListableBeanFactory beanFactory) {
// Create a new XmlBeanDefinitionReader for the given BeanFactory.
XmlBeanDefinitionReader beanDefinitionReader = new XmlBeanDefinitionReader(beanFactory);
// Configure the bean definition reader with this context's
// resource loading environment.
beanDefinitionReader.setEnvironment(this.getEnvironment());
beanDefinitionReader.setResourceLoader(this);
beanDefinitionReader.setEntityResolver(new ResourceEntityResolver(this));
// Allow a subclass to provide custom initialization of the reader,
// then proceed with actually loading the bean definitions.
//默认空实现
initBeanDefinitionReader(beanDefinitionReader);
loadBeanDefinitions(beanDefinitionReader);
}
EntityResolver

此处只说明用到的部分继承体系:

EntityResolver继承体系

EntityResolver接口在org.xml.sax中定义。DelegatingEntityResolver用于schema和dtd的解析。

BeanDefinitionReader

继承体系:

BeanDefinitionReader继承体系

路径解析(Ant)
1
2
3
4
5
6
7
8
9
10
11
protected void loadBeanDefinitions(XmlBeanDefinitionReader reader) {
Resource[] configResources = getConfigResources();
if (configResources != null) {
reader.loadBeanDefinitions(configResources);
}
String[] configLocations = getConfigLocations();
//here
if (configLocations != null) {
reader.loadBeanDefinitions(configLocations);
}
}

AbstractBeanDefinitionReader.loadBeanDefinitions:

1
2
3
4
5
6
7
8
9
@Override
public int loadBeanDefinitions(String... locations) throws BeanDefinitionStoreException {
Assert.notNull(locations, "Location array must not be null");
int counter = 0;
for (String location : locations) {
counter += loadBeanDefinitions(location);
}
return counter;
}

之后调用:

1
2
3
4
5
6
7
8
9
10
11
12
13
14
15
16
17
18
19
20
21
22
23
24
25
26
27
28
29
30
31
//第二个参数为空
public int loadBeanDefinitions(String location, Set<Resource> actualResources) {
ResourceLoader resourceLoader = getResourceLoader();
//参见ResourceLoader类图,ClassPathXmlApplicationContext实现了此接口
if (resourceLoader instanceof ResourcePatternResolver) {
// Resource pattern matching available.
try {
Resource[] resources = ((ResourcePatternResolver) resourceLoader).getResources(location);
int loadCount = loadBeanDefinitions(resources);
if (actualResources != null) {
for (Resource resource : resources) {
actualResources.add(resource);
}
}
return loadCount;
}
catch (IOException ex) {
throw new BeanDefinitionStoreException(
"Could not resolve bean definition resource pattern [" + location + "]", ex);
}
}
else {
// Can only load single resources by absolute URL.
Resource resource = resourceLoader.getResource(location);
int loadCount = loadBeanDefinitions(resource);
if (actualResources != null) {
actualResources.add(resource);
}
return loadCount;
}
}

getResource的实现在AbstractApplicationContext:

1
2
3
4
5
@Override
public Resource[] getResources(String locationPattern) throws IOException {
//构造器中初始化,PathMatchingResourcePatternResolver对象
return this.resourcePatternResolver.getResources(locationPattern);
}

PathMatchingResourcePatternResolver是ResourceLoader继承体系的一部分。

1
2
3
4
5
6
7
8
9
10
11
12
13
14
15
16
17
18
19
20
21
22
23
24
25
26
27
28
29
30
@Override
public Resource[] getResources(String locationPattern) throws IOException {
Assert.notNull(locationPattern, "Location pattern must not be null");
//classpath:
if (locationPattern.startsWith(CLASSPATH_ALL_URL_PREFIX)) {
// a class path resource (multiple resources for same name possible)
//matcher是一个AntPathMatcher对象
if (getPathMatcher().isPattern(locationPattern
.substring(CLASSPATH_ALL_URL_PREFIX.length()))) {
// a class path resource pattern
return findPathMatchingResources(locationPattern);
} else {
// all class path resources with the given name
return findAllClassPathResources(locationPattern
.substring(CLASSPATH_ALL_URL_PREFIX.length()));
}
} else {
// Only look for a pattern after a prefix here
// (to not get fooled by a pattern symbol in a strange prefix).
int prefixEnd = locationPattern.indexOf(":") + 1;
if (getPathMatcher().isPattern(locationPattern.substring(prefixEnd))) {
// a file pattern
return findPathMatchingResources(locationPattern);
}
else {
// a single resource with the given name
return new Resource[] {getResourceLoader().getResource(locationPattern)};
}
}
}

isPattern:

1
2
3
4
@Override
public boolean isPattern(String path) {
return (path.indexOf('*') != -1 || path.indexOf('?') != -1);
}

可以看出配置文件路径是支持ant风格的,也就是可以这么写:

1
new ClassPathXmlApplicationContext("con*.xml");

具体怎么解析ant风格的就不写了。

配置文件加载

入口方法在AbstractBeanDefinitionReader的217行:

1
2
3
4
//加载
Resource[] resources = ((ResourcePatternResolver) resourceLoader).getResources(location);
//解析
int loadCount = loadBeanDefinitions(resources);

最终逐个调用XmlBeanDefinitionReader的loadBeanDefinitions方法:

1
2
3
4
@Override
public int loadBeanDefinitions(Resource resource) {
return loadBeanDefinitions(new EncodedResource(resource));
}

Resource是代表一种资源的接口,其类图:

Resource类图

EncodedResource扮演的其实是一个装饰器的模式,为InputStreamSource添加了字符编码(虽然默认为null)。这样为我们自定义xml配置文件的编码方式提供了机会。

之后关键的源码只有两行:

1
2
3
4
5
public int loadBeanDefinitions(EncodedResource encodedResource) throws BeanDefinitionStoreException {
InputStream inputStream = encodedResource.getResource().getInputStream();
InputSource inputSource = new InputSource(inputStream);
return doLoadBeanDefinitions(inputSource, encodedResource.getResource());
}

InputSource是org.xml.sax的类。

doLoadBeanDefinitions:

1
2
3
4
protected int doLoadBeanDefinitions(InputSource inputSource, Resource resource) {
Document doc = doLoadDocument(inputSource, resource);
return registerBeanDefinitions(doc, resource);
}

doLoadDocument:

1
2
3
4
protected Document doLoadDocument(InputSource inputSource, Resource resource) {
return this.documentLoader.loadDocument(inputSource, getEntityResolver(), this.errorHandler,
getValidationModeForResource(resource), isNamespaceAware());
}

documentLoader是一个DefaultDocumentLoader对象,此类是DocumentLoader接口的唯一实现。getEntityResolver方法返回ResourceEntityResolver,上面说过了。errorHandler是一个SimpleSaxErrorHandler对象。

校验模型其实就是确定xml文件使用xsd方式还是dtd方式来校验,忘了的话左转度娘。Spring会通过读取xml文件的方式判断应该采用哪种。

NamespaceAware默认false,因为默认配置了校验为true。

DefaultDocumentLoader.loadDocument:

1
2
3
4
5
6
7
8
@Override
public Document loadDocument(InputSource inputSource, EntityResolver entityResolver,
ErrorHandler errorHandler, int validationMode, boolean namespaceAware) {
//这里就是老套路了,可以看出,Spring还是使用了dom的方式解析,即一次全部load到内存
DocumentBuilderFactory factory = createDocumentBuilderFactory(validationMode, namespaceAware);
DocumentBuilder builder = createDocumentBuilder(factory, entityResolver, errorHandler);
return builder.parse(inputSource);
}

createDocumentBuilderFactory比较有意思:

1
2
3
4
5
6
7
8
9
10
11
12
13
14
15
16
protected DocumentBuilderFactory createDocumentBuilderFactory(int validationMode, boolean namespaceAware{
DocumentBuilderFactory factory = DocumentBuilderFactory.newInstance();
factory.setNamespaceAware(namespaceAware);
if (validationMode != XmlValidationModeDetector.VALIDATION_NONE) {
//此方法设为true仅对dtd有效,xsd(schema)无效
factory.setValidating(true);
if (validationMode == XmlValidationModeDetector.VALIDATION_XSD) {
// Enforce namespace aware for XSD...
//开启xsd(schema)支持
factory.setNamespaceAware(true);
//这个也是Java支持Schema的套路,可以问度娘
factory.setAttribute(SCHEMA_LANGUAGE_ATTRIBUTE, XSD_SCHEMA_LANGUAGE);
}
}
return factory;
}
Bean解析

XmlBeanDefinitionReader.registerBeanDefinitions:

1
2
3
4
5
6
public int registerBeanDefinitions(Document doc, Resource resource) {
BeanDefinitionDocumentReader documentReader = createBeanDefinitionDocumentReader();
int countBefore = getRegistry().getBeanDefinitionCount();
documentReader.registerBeanDefinitions(doc, createReaderContext(resource));
return getRegistry().getBeanDefinitionCount() - countBefore;
}

createBeanDefinitionDocumentReader:

1
2
3
4
5
protected BeanDefinitionDocumentReader createBeanDefinitionDocumentReader() {
return BeanDefinitionDocumentReader.class.cast
//反射
(BeanUtils.instantiateClass(this.documentReaderClass));
}

documentReaderClass默认是DefaultBeanDefinitionDocumentReader,这其实也是策略模式,通过setter方法可以更换其实现。

注意cast方法,代替了强转。

createReaderContext:

1
2
3
4
public XmlReaderContext createReaderContext(Resource resource) {
return new XmlReaderContext(resource, this.problemReporter, this.eventListener,
this.sourceExtractor, this, getNamespaceHandlerResolver());
}

problemReporter是一个FailFastProblemReporter对象。

eventListener是EmptyReaderEventListener对象,此类里的方法都是空实现。

sourceExtractor是NullSourceExtractor对象,直接返回空,也是空实现。

getNamespaceHandlerResolver默认返回DefaultNamespaceHandlerResolver对象,用来获取xsd对应的处理器。

XmlReaderContext的作用感觉就是这一堆参数的容器,糅合到一起传给DocumentReader,并美其名为Context。可以看出,Spring中到处都是策略模式,大量操作被抽象成接口。

DefaultBeanDefinitionDocumentReader.registerBeanDefinitions:

1
2
3
4
5
6
@Override
public void registerBeanDefinitions(Document doc, XmlReaderContext readerContext) {
this.readerContext = readerContext;
Element root = doc.getDocumentElement();
doRegisterBeanDefinitions(root);
}

doRegisterBeanDefinitions:

1
2
3
4
5
6
7
8
9
10
11
12
13
14
15
16
17
18
19
20
21
22
protected void doRegisterBeanDefinitions(Element root) {
BeanDefinitionParserDelegate parent = this.delegate;
this.delegate = createDelegate(getReaderContext(), root, parent);
//默认的命名空间即
//http://www.springframework.org/schema/beans
if (this.delegate.isDefaultNamespace(root)) {
//检查profile属性
String profileSpec = root.getAttribute(PROFILE_ATTRIBUTE);
if (StringUtils.hasText(profileSpec)) {
//profile属性可以以,分割
String[] specifiedProfiles = StringUtils.tokenizeToStringArray(
profileSpec, BeanDefinitionParserDelegate.MULTI_VALUE_ATTRIBUTE_DELIMITERS);
if (!getReaderContext().getEnvironment().acceptsProfiles(specifiedProfiles)) {
return;
}
}
}
preProcessXml(root);
parseBeanDefinitions(root, this.delegate);
postProcessXml(root);
this.delegate = parent;
}

delegate的作用在于处理beans标签的嵌套,其实Spring配置文件是可以写成这样的:

1
2
3
4
5
6
7
<?xml version="1.0" encoding="UTF-8"?>    
<beans>
<bean class="base.SimpleBean"></bean>
<beans>
<bean class="java.lang.Object"></bean>
</beans>
</beans>

xml(schema)的命名空间其实类似于java的报名,命名空间采用URL,比如Spring的是这样:

1
2
<?xml version="1.0" encoding="UTF-8"?>    
<beans xmlns="http://www.springframework.org/schema/beans"></beans>

xmlns属性就是xml规范定义的用来设置命名空间的。这样设置了之后其实里面的bean元素全名就相当于http://www.springframework.org/schema/beans:bean,可以有效的防止命名冲突。命名空间可以通过规范定义的org.w3c.dom.Node.getNamespaceURI方法获得。

注意一下profile的检查, AbstractEnvironment.acceptsProfiles:

1
2
3
4
5
6
7
8
9
10
11
12
13
14
@Override
public boolean acceptsProfiles(String... profiles) {
Assert.notEmpty(profiles, "Must specify at least one profile");
for (String profile : profiles) {
if (StringUtils.hasLength(profile) && profile.charAt(0) == '!') {
if (!isProfileActive(profile.substring(1))) {
return true;
}
} else if (isProfileActive(profile)) {
return true;
}
}
return false;
}

原理很简单,注意从源码可以看出,profile属性支持!取反

preProcessXml方法是个空实现,供子类去覆盖,目的在于给子类一个把我们自定义的标签转为Spring标准标签的机会, 想的真周到。

DefaultBeanDefinitionDocumentReader.parseBeanDefinitions:

1
2
3
4
5
6
7
8
9
10
11
12
13
14
15
16
17
18
protected void parseBeanDefinitions(Element root, BeanDefinitionParserDelegate delegate) {
if (delegate.isDefaultNamespace(root)) {
NodeList nl = root.getChildNodes();
for (int i = 0; i < nl.getLength(); i++) {
Node node = nl.item(i);
if (node instanceof Element) {
Element ele = (Element) node;
if (delegate.isDefaultNamespace(ele)) {
parseDefaultElement(ele, delegate);
} else {
delegate.parseCustomElement(ele);
}
}
}
} else {
delegate.parseCustomElement(root);
}
}

可见,对于非默认命名空间的元素交由delegate处理。

默认命名空间解析

即import, alias, bean, 嵌套的beans四种元素。parseDefaultElement:

1
2
3
4
5
6
7
8
9
10
11
12
13
14
15
16
private void parseDefaultElement(Element ele, BeanDefinitionParserDelegate delegate) {
//"import"
if (delegate.nodeNameEquals(ele, IMPORT_ELEMENT)) {
importBeanDefinitionResource(ele);
}
else if (delegate.nodeNameEquals(ele, ALIAS_ELEMENT)) {
processAliasRegistration(ele);
}
else if (delegate.nodeNameEquals(ele, BEAN_ELEMENT)) {
processBeanDefinition(ele, delegate);
}
else if (delegate.nodeNameEquals(ele, NESTED_BEANS_ELEMENT)) {
// recurse
doRegisterBeanDefinitions(ele);
}
}
import

写法示例:

1
2
<import resource="CTIContext.xml" />
<import resource="customerContext.xml" />

importBeanDefinitionResource套路和之前的配置文件加载完全一样,不过注意被import进来的文件是先于当前文件 被解析的。

alias

假如有一个bean名为componentA-dataSource,但是另一个组件想以componentB-dataSource的名字使用,就可以这样定义:

1
<alias name="componentA-dataSource" alias="componentB-dataSource"/>

processAliasRegistration核心源码:

1
2
3
4
5
6
protected void processAliasRegistration(Element ele) {
String name = ele.getAttribute(NAME_ATTRIBUTE);
String alias = ele.getAttribute(ALIAS_ATTRIBUTE);
getReaderContext().getRegistry().registerAlias(name, alias);
getReaderContext().fireAliasRegistered(name, alias, extractSource(ele));
}

从前面的源码可以发现,registry其实就是DefaultListableBeanFactory,它实现了BeanDefinitionRegistry接口。registerAlias方法的实现在SimpleAliasRegistry:

1
2
3
4
5
6
7
8
9
10
11
12
13
14
15
16
17
18
19
20
21
22
23
24
25
@Override
public void registerAlias(String name, String alias) {
Assert.hasText(name, "'name' must not be empty");
Assert.hasText(alias, "'alias' must not be empty");
//名字和别名一样
if (alias.equals(name)) {
//ConcurrentHashMap
this.aliasMap.remove(alias);
} else {
String registeredName = this.aliasMap.get(alias);
if (registeredName != null) {
if (registeredName.equals(name)) {
// An existing alias - no need to re-register
return;
}
if (!allowAliasOverriding()) {
throw new IllegalStateException
("Cannot register alias '" + alias + "' for name '" +
name + "': It is already registered for name '" + registeredName + "'.");
}
}
checkForAliasCircle(name, alias);
this.aliasMap.put(alias, name);
}
}

所以别名关系的保存使用Map完成,key为别名,value为本来的名字。

bean

bean节点是Spring最最常见的节点了。

DefaultBeanDefinitionDocumentReader.processBeanDefinition:

1
2
3
4
5
6
7
8
9
10
11
12
13
14
15
16
17
protected void processBeanDefinition(Element ele, BeanDefinitionParserDelegate delegate) {
BeanDefinitionHolder bdHolder = delegate.parseBeanDefinitionElement(ele);
if (bdHolder != null) {
bdHolder = delegate.decorateBeanDefinitionIfRequired(ele, bdHolder);
try {
// Register the final decorated instance.
BeanDefinitionReaderUtils.registerBeanDefinition
(bdHolder, getReaderContext().getRegistry());
}
catch (BeanDefinitionStoreException ex) {
getReaderContext().error("Failed to register bean definition with name '" +
bdHolder.getBeanName() + "'", ele, ex);
}
// Send registration event.
getReaderContext().fireComponentRegistered(new BeanComponentDefinition(bdHolder));
}
}
id & name处理

最终调用BeanDefinitionParserDelegate.parseBeanDefinitionElement(Element ele, BeanDefinition containingBean),源码较长,分部分说明。

首先获取到id和name属性,name属性支持配置多个,以逗号分隔,如果没有指定id,那么将以第一个name属性值代替。id必须是唯一的,name属性其实是alias的角色,可以和其它的bean重复,如果name也没有配置,那么其实什么也没做

1
2
3
4
5
6
7
8
9
10
11
12
13
14
15
16
17
18
19
20
String id = ele.getAttribute(ID_ATTRIBUTE);
String nameAttr = ele.getAttribute(NAME_ATTRIBUTE);
List<String> aliases = new ArrayList<String>();
if (StringUtils.hasLength(nameAttr)) {
//按,分隔
String[] nameArr = StringUtils.tokenizeToStringArray
(nameAttr, MULTI_VALUE_ATTRIBUTE_DELIMITERS);
aliases.addAll(Arrays.asList(nameArr));
}
String beanName = id;
if (!StringUtils.hasText(beanName) && !aliases.isEmpty()) {
//name的第一个值作为id
beanName = aliases.remove(0);
}
//默认null
if (containingBean == null) {
//校验id是否已重复,如果重复直接抛异常
//校验是通过内部一个HashSet完成的,出现过的id都会保存进此Set
checkNameUniqueness(beanName, aliases, ele);
}
beanName生成

如果name和id属性都没有指定,那么Spring会自己生成一个, BeanDefinitionParserDelegate.parseBeanDefinitionElement:

1
2
3
beanName = this.readerContext.generateBeanName(beanDefinition);
String beanClassName = beanDefinition.getBeanClassName();
aliases.add(beanClassName);

可见,Spring同时会把类名作为其别名。

最终调用的是BeanDefinitionReaderUtils.generateBeanName:

1
2
3
4
5
6
7
8
9
10
11
12
13
14
15
16
17
18
19
20
21
22
23
24
25
26
27
28
public static String generateBeanName(
BeanDefinition definition, BeanDefinitionRegistry registry, boolean isInnerBean) {
String generatedBeanName = definition.getBeanClassName();
if (generatedBeanName == null) {
if (definition.getParentName() != null) {
generatedBeanName = definition.getParentName() + "$child";
//工厂方法产生的bean
} else if (definition.getFactoryBeanName() != null) {
generatedBeanName = definition.getFactoryBeanName() + "$created";
}
}
String id = generatedBeanName;
if (isInnerBean) {
// Inner bean: generate identity hashcode suffix.
id = generatedBeanName + GENERATED_BEAN_NAME_SEPARATOR +
ObjectUtils.getIdentityHexString(definition);
} else {
// Top-level bean: use plain class name.
// Increase counter until the id is unique.
int counter = -1;
//用类名#自增的数字命名
while (counter == -1 || registry.containsBeanDefinition(id)) {
counter++;
id = generatedBeanName + GENERATED_BEAN_NAME_SEPARATOR + counter;
}
}
return id;
}
bean解析

还是分部分说明(parseBeanDefinitionElement)。

首先获取到bean的class属性和parent属性,配置了parent之后,当前bean会继承父bean的属性。之后根据class和parent创建BeanDefinition对象。

1
2
3
4
5
6
7
8
9
String className = null;
if (ele.hasAttribute(CLASS_ATTRIBUTE)) {
className = ele.getAttribute(CLASS_ATTRIBUTE).trim();
}
String parent = null;
if (ele.hasAttribute(PARENT_ATTRIBUTE)) {
parent = ele.getAttribute(PARENT_ATTRIBUTE);
}
AbstractBeanDefinition bd = createBeanDefinition(className, parent);

BeanDefinition的创建在BeanDefinitionReaderUtils.createBeanDefinition:

1
2
3
4
5
6
7
8
9
10
11
12
13
14
public static AbstractBeanDefinition createBeanDefinition(
String parentName, String className, ClassLoader classLoader) {
GenericBeanDefinition bd = new GenericBeanDefinition();
bd.setParentName(parentName);
if (className != null) {
if (classLoader != null) {
bd.setBeanClass(ClassUtils.forName(className, classLoader));
}
else {
bd.setBeanClassName(className);
}
}
return bd;
}

之后是解析bean的其它属性,其实就是读取其配置,调用相应的setter方法保存在BeanDefinition中:

1
parseBeanDefinitionAttributes(ele, beanName, containingBean, bd);

之后解析bean的decription子元素:

1
2
3
<bean id="b" name="one, two" class="base.SimpleBean">
<description>SimpleBean</description>
</bean>

就仅仅是个描述。

然后是meta子元素的解析,meta元素在xml配置文件里是这样的:

1
2
3
<bean id="b" name="one, two" class="base.SimpleBean">
<meta key="name" value="skywalker"/>
</bean>

注释上说,这样可以将任意的元数据附到对应的bean definition上。解析过程源码:

1
2
3
4
5
6
7
8
9
10
11
12
13
14
15
16
public void parseMetaElements(Element ele, BeanMetadataAttributeAccessor attributeAccessor) {
NodeList nl = ele.getChildNodes();
for (int i = 0; i < nl.getLength(); i++) {
Node node = nl.item(i);
if (isCandidateElement(node) && nodeNameEquals(node, META_ELEMENT)) {
Element metaElement = (Element) node;
String key = metaElement.getAttribute(KEY_ATTRIBUTE);
String value = metaElement.getAttribute(VALUE_ATTRIBUTE);
//就是一个key, value的载体,无他
BeanMetadataAttribute attribute = new BeanMetadataAttribute(key, value);
//sourceExtractor默认是NullSourceExtractor,返回的是空
attribute.setSource(extractSource(metaElement));
attributeAccessor.addMetadataAttribute(attribute);
}
}
}

AbstractBeanDefinition继承自BeanMetadataAttributeAccessor类,底层使用了一个LinkedHashMap保存metadata。这个metadata具体是做什么暂时还不知道。

lookup-method解析:

此标签的作用在于当一个bean的某个方法被设置为lookup-method后,每次调用此方法时,都会返回一个新的指定bean的对象。用法示例:

1
2
3
4
5
<bean id="apple" class="cn.com.willchen.test.di.Apple" scope="prototype"/>
<!--水果盘-->
<bean id="fruitPlate" class="cn.com.willchen.test.di.FruitPlate">
<lookup-method name="getFruit" bean="apple"/>
</bean>

数据保存在Set中,对应的类是MethodOverrides。可以参考:

Spring - lookup-method方式实现依赖注入

replace-mothod解析:

此标签用于替换bean里面的特定的方法实现,替换者必须实现Spring的MethodReplacer接口,有点像aop的意思。

配置文件示例:

1
2
3
4
5
6
<bean name="replacer" class="springroad.deomo.chap4.MethodReplace" />  
<bean name="testBean" class="springroad.deomo.chap4.LookupMethodBean">
<replaced-method name="test" replacer="replacer">
<arg-type match="String" />
</replaced-method>
</bean>

arg-type的作用是指定替换方法的参数类型,因为接口的定义参数都是Object的。参考: SPRING.NET 1.3.2 学习20–方法注入之替换方法注入

解析之后将数据放在ReplaceOverride对象中,里面有一个LinkedList专门用于保存arg-type。

构造参数(constructor-arg)解析:

作用一目了然,使用示例:

1
2
3
4
5
<bean class="base.SimpleBean">
<constructor-arg>
<value type="java.lang.String">Cat</value>
</constructor-arg>
</bean>

type一般不需要指定,除了泛型集合那种。除此之外,constructor-arg还支持name, index, ref等属性,可以具体的指定参数的位置等。构造参数解析后保存在BeanDefinition内部一个ConstructorArgumentValues对象中。如果设置了index属性,那么以Map<Integer, ValueHolder>的形式保存,反之,以List的形式保存。

property解析:

非常常用的标签,用以为bean的属性赋值,支持value和ref两种形式,示例:

1
2
3
<bean class="base.SimpleBean">
<property name="name" value="skywalker" />
</bean>

value和ref属性不能同时出现,如果是ref,那么将其值保存在不可变的RuntimeBeanReference对象中,其实现了BeanReference接口,此接口只有一个getBeanName方法。如果是value,那么将其值保存在TypedStringValue对象中。最终将对象保存在BeanDefinition内部一个MutablePropertyValues对象中(内部以ArrayList实现)。

qualifier解析:

配置示例:

1
2
3
4
5
6
7
8
9
10
11
<bean class="base.Student">
<property name="name" value="skywalker"></property>
<property name="age" value="12"></property>
<qualifier type="org.springframework.beans.factory.annotation.Qualifier" value="student" />
</bean>
<bean class="base.Student">
<property name="name" value="seaswalker"></property>
<property name="age" value="15"></property>
<qualifier value="student_2"></qualifier>
</bean>
<bean class="base.SimpleBean" />

SimpleBean部分源码:

1
2
3
@Autowired
@Qualifier("student")
private Student student;

此标签和@Qualifier, @Autowired两个注解一起使用才有作用。@Autowired注解采用按类型查找的方式进行注入,如果找到多个需要类型的bean便会报错,有了@Qualifier标签就可以再按照此注解指定的名称查找。两者结合相当于实现了按类型+名称注入。type属性可以不指定,因为默认就是那个。qualifier标签可以有attribute子元素,比如:

1
2
3
<qualifier type="org.springframework.beans.factory.annotation.Qualifier" value="student">
<attribute key="id" value="1"/>
</qualifier>

貌似是用来在qualifier也区分不开的时候使用。attribute键值对保存在BeanMetadataAttribute对象中。整个qualifier保存在AutowireCandidateQualifier对象中。

Bean装饰

这部分是针对其它schema的属性以及子节点,比如:

1
2
3
<bean class="base.Student" primary="true">
<context:property-override />
</bean>

没见过这种用法,留个坑。

Bean注册

BeanDefinitionReaderUtils.registerBeanDefinition:

1
2
3
4
5
6
7
8
9
10
11
12
13
public static void registerBeanDefinition(
BeanDefinitionHolder definitionHolder, BeanDefinitionRegistry registry) {
// Register bean definition under primary name.
String beanName = definitionHolder.getBeanName();
registry.registerBeanDefinition(beanName, definitionHolder.getBeanDefinition());
// Register aliases for bean name, if any.
String[] aliases = definitionHolder.getAliases();
if (aliases != null) {
for (String alias : aliases) {
registry.registerAlias(beanName, alias);
}
}
}

registry其实就是DefaultListableBeanFactory对象,registerBeanDefinition方法主要就干了这么两件事:

1
2
3
4
5
@Override
public void registerBeanDefinition(String beanName, BeanDefinition beanDefinition) {
this.beanDefinitionMap.put(beanName, beanDefinition);
this.beanDefinitionNames.add(beanName);
}

一个是Map,另一个是List,一目了然。registerAlias方法的实现在其父类SimpleAliasRegistry,就是把键值对放在了一个ConcurrentHashMap里。

ComponentRegistered事件触发:

默认是个空实现,前面说过了。

BeanDefiniton数据结构

BeanDefiniton数据结构如下图:

BeanDefinition数据结构

beans

beans元素的嵌套直接递归调用DefaultBeanDefinitionDocumentReader.parseBeanDefinitions。

其它命名空间解析

入口在DefaultBeanDefinitionDocumentReader.parseBeanDefinitions->BeanDefinitionParserDelegate.parseCustomElement(第二个参数为空):

1
2
3
4
5
public BeanDefinition parseCustomElement(Element ele, BeanDefinition containingBd) {
String namespaceUri = getNamespaceURI(ele);
NamespaceHandler handler = this.readerContext.getNamespaceHandlerResolver().resolve(namespaceUri);
return handler.parse(ele, new ParserContext(this.readerContext, this, containingBd));
}

NamespaceHandlerResolver由XmlBeanDefinitionReader初始化,是一个DefaultNamespaceHandlerResolver对象,也是NamespaceHandlerResolver接口的唯一实现。

其resolve方法:

1
2
3
4
5
6
7
8
9
10
11
12
13
14
15
16
17
@Override
public NamespaceHandler resolve(String namespaceUri) {
Map<String, Object> handlerMappings = getHandlerMappings();
Object handlerOrClassName = handlerMappings.get(namespaceUri);
if (handlerOrClassName == null) {
return null;
} else if (handlerOrClassName instanceof NamespaceHandler) {
return (NamespaceHandler) handlerOrClassName;
} else {
String className = (String) handlerOrClassName;
Class<?> handlerClass = ClassUtils.forName(className, this.classLoader);
NamespaceHandler namespaceHandler = (NamespaceHandler) BeanUtils.instantiateClass(handlerClass);
namespaceHandler.init();
handlerMappings.put(namespaceUri, namespaceHandler);
return namespaceHandler;
}
}

容易看出,Spring其实使用了一个Map了保存其映射关系,key就是命名空间的uri,value是NamespaceHandler对象或是Class完整名,如果发现是类名,那么用反射的方法进行初始化,如果是NamespaceHandler对象,那么直接返回

NamespaceHandler映射关系来自于各个Spring jar包下的META-INF/spring.handlers文件,以spring-context包为例:

1
2
3
4
5
http\://www.springframework.org/schema/context=org.springframework.context.config.ContextNamespaceHandler
http\://www.springframework.org/schema/jee=org.springframework.ejb.config.JeeNamespaceHandler
http\://www.springframework.org/schema/lang=org.springframework.scripting.config.LangNamespaceHandler
http\://www.springframework.org/schema/task=org.springframework.scheduling.config.TaskNamespaceHandler
http\://www.springframework.org/schema/cache=org.springframework.cache.config.CacheNamespaceHandler
NamespaceHandler继承体系

NamespaceHandler继承体系

init

resolve中调用了其init方法,此方法用以向NamespaceHandler对象注册BeanDefinitionParser对象。**此接口用以解析顶层(beans下)的非默认命名空间元素,比如<context:annotation-config />**。

所以这样逻辑就很容易理解了: 每种子标签的解析仍是策略模式的体现,init负责向父类NamespaceHandlerSupport注册不同的策略,由父类的NamespaceHandlerSupport.parse方法根据具体的子标签调用相应的策略完成解析的过程

此部分较为重要,所以重新开始大纲。

BeanFactory数据结构

BeanDefinition在BeanFactory中的主要数据结构如下图:

Beanfactory数据结构

prepareBeanFactory

此方法负责对BeanFactory进行一些特征的设置工作,”特征”包含这么几个方面:

BeanExpressionResolver

此接口只有一个实现: StandardBeanExpressionResolver。接口只含有一个方法:

1
Object evaluate(String value, BeanExpressionContext evalContext)

prepareBeanFactory将一个此对象放入BeanFactory:

1
beanFactory.setBeanExpressionResolver(new 						 			StandardBeanExpressionResolver(beanFactory.getBeanClassLoader()));

StandardBeanExpressionResolver对象内部有一个关键的成员: SpelExpressionParser,其整个类图:

ExpressionParser继承体系

这便是Spring3.0开始出现的Spel表达式的解释器。

PropertyEditorRegistrar

此接口用于向Spring注册java.beans.PropertyEditor,只有一个方法:

1
registerCustomEditors(PropertyEditorRegistry registry)

实现也只有一个: ResourceEditorRegistrar。

在编写xml配置时,我们设置的值都是字符串形式,所以在使用时肯定需要转为我们需要的类型,PropertyEditor接口正是定义了这么个东西。

prepareBeanFactory:

1
beanFactory.addPropertyEditorRegistrar(new ResourceEditorRegistrar(this, getEnvironment()));

BeanFactory也暴露了registerCustomEditors方法用以添加自定义的转换器,所以这个地方是组合模式的体现。

我们有两种方式可以添加自定义PropertyEditor:

  • 通过context.getBeanFactory().registerCustomEditor

  • 通过Spring配置文件:

    1
    2
    3
    4
    5
    6
    7
    <bean class="org.springframework.beans.factory.config.CustomEditorConfigurer">
    <property name="customEditors">
    <map>
    <entry key="base.Cat" value="base.CatEditor" />
    </map>
    </property>
    </bean>

参考: 深入理解JavaBean(2):属性编辑器PropertyEditor

环境注入

在Spring中我们自己的bean可以通过实现EnvironmentAware等一系列Aware接口获取到Spring内部的一些对象。prepareBeanFactory:

1
beanFactory.addBeanPostProcessor(new ApplicationContextAwareProcessor(this));

ApplicationContextAwareProcessor核心的invokeAwareInterfaces方法:

1
2
3
4
5
6
7
8
9
10
11
private void invokeAwareInterfaces(Object bean) {
if (bean instanceof Aware) {
if (bean instanceof EnvironmentAware) {
((EnvironmentAware) bean).setEnvironment(this.applicationContext.getEnvironment());
}
if (bean instanceof EmbeddedValueResolverAware) {
((EmbeddedValueResolverAware) bean).setEmbeddedValueResolver(this.embeddedValueResolver);
}
//....
}
}

依赖解析忽略

此部分设置哪些接口在进行依赖注入的时候应该被忽略:

1
2
3
4
5
beanFactory.ignoreDependencyInterface(ResourceLoaderAware.class);
beanFactory.ignoreDependencyInterface(ApplicationEventPublisherAware.class);
beanFactory.ignoreDependencyInterface(MessageSourceAware.class);
beanFactory.ignoreDependencyInterface(ApplicationContextAware.class);
beanFactory.ignoreDependencyInterface(EnvironmentAware.class);

bean伪装

有些对象并不在BeanFactory中,但是我们依然想让它们可以被装配,这就需要伪装一下:

1
2
3
4
beanFactory.registerResolvableDependency(BeanFactory.class, beanFactory);
beanFactory.registerResolvableDependency(ResourceLoader.class, this);
beanFactory.registerResolvableDependency(ApplicationEventPublisher.class, this);
beanFactory.registerResolvableDependency(ApplicationContext.class, this);

伪装关系保存在一个Map<Class<?>, Object>里。

LoadTimeWeaver

如果配置了此bean,那么:

1
2
3
4
5
if (beanFactory.containsBean(LOAD_TIME_WEAVER_BEAN_NAME)) {
beanFactory.addBeanPostProcessor(new LoadTimeWeaverAwareProcessor(beanFactory));
// Set a temporary ClassLoader for type matching.
beanFactory.setTempClassLoader(new ContextTypeMatchClassLoader(beanFactory.getBeanClassLoader()));
}

这个东西具体是干什么的在后面context:load-time-weaver中说明。

注册环境

源码:

1
2
3
4
5
6
7
8
9
10
if (!beanFactory.containsLocalBean(ENVIRONMENT_BEAN_NAME)) {
beanFactory.registerSingleton(ENVIRONMENT_BEAN_NAME, getEnvironment());
}
if (!beanFactory.containsLocalBean(SYSTEM_PROPERTIES_BEAN_NAME)) {
beanFactory.registerSingleton(SYSTEM_PROPERTIES_BEAN_NAME, getEnvironment().getSystemProperties());
}
if (!beanFactory.containsLocalBean(SYSTEM_ENVIRONMENT_BEAN_NAME)) {
beanFactory.registerSingleton(SYSTEM_ENVIRONMENT_BEAN_NAME, getEnvironment().
getSystemEnvironment());
}

containsLocalBean特殊之处在于不会去父BeanFactory寻找。

postProcessBeanFactory

此方法允许子类在所有的bean尚未初始化之前注册BeanPostProcessor。空实现且没有子类覆盖。

invokeBeanFactoryPostProcessors

BeanFactoryPostProcessor接口允许我们在bean正是初始化之前改变其值。此接口只有一个方法:

1
void postProcessBeanFactory(ConfigurableListableBeanFactory beanFactory);

有两种方式可以向Spring添加此对象:

  • 通过代码的方式:

    1
    context.addBeanFactoryPostProcessor
  • 通过xml配置的方式:

    1
    <bean class="base.SimpleBeanFactoryPostProcessor" />

注意此时尚未进行bean的初始化工作,初始化是在后面的finishBeanFactoryInitialization进行的,所以在BeanFactoryPostProcessor对象中获取bean会导致提前初始化。

此方法的关键源码:

1
2
3
4
protected void invokeBeanFactoryPostProcessors(ConfigurableListableBeanFactory beanFactory) {
PostProcessorRegistrationDelegate.invokeBeanFactoryPostProcessors(beanFactory,
getBeanFactoryPostProcessors());
}

getBeanFactoryPostProcessors获取的就是AbstractApplicationContext的成员beanFactoryPostProcessors(ArrayList),但是很有意思,只有通过context.addBeanFactoryPostProcessor这种方式添加的才会出现在这个List里,所以对于xml配置方式,此List其实没有任何元素。玄机就在PostProcessorRegistrationDelegate里

核心思想就是使用BeanFactory的getBeanNamesForType方法获取相应的BeanDefinition的name数组,之后逐一调用getBean方法获取到bean(初始化),getBean方法后面再说。

注意此处有一个优先级的概念,如果你的BeanFactoryPostProcessor同时实现了Ordered或者是PriorityOrdered接口,那么会被首先执行。

BeanPostProcessor注册

此部分实质上是在BeanDefinitions中寻找BeanPostProcessor,之后调用BeanFactory.addBeanPostProcessor方法保存在一个List中,注意添加时仍然有优先级的概念,优先级高的在前面。

MessageSource

此接口用以支持Spring国际化。继承体系如下:

MessageSource继承体系

AbstractApplicationContext的initMessageSource()方法就是在BeanFactory中查找MessageSource的bean,如果配置了此bean,那么调用getBean方法完成其初始化并将其保存在AbstractApplicationContext内部messageSource成员变量中,用以处理ApplicationContext的getMessage调用,因为从继承体系上来看,ApplicationContext是MessageSource的子类,此处是委托模式的体现。如果没有配置此bean,那么初始化一个DelegatingMessageSource对象,此类是一个空实现,同样用以处理getMessage调用请求。

参考: 学习Spring必学的Java基础知识(8)—-国际化信息

事件驱动

此接口代表了Spring的事件驱动(监听器)模式。一个事件驱动包含三部分:

事件

java的所有事件对象一般都是java.util.EventObject的子类,Spring的整个继承体系如下:

EventObject继承体系

发布者

ApplicationEventPublisher

ApplicationEventPublisher继承体系

一目了然。

ApplicationEventMulticaster

ApplicationEventPublisher实际上正是将请求委托给ApplicationEventMulticaster来实现的。其继承体系:

ApplicationEventMulticaster继承体系

监听器

所有的监听器是jdk EventListener的子类,这是一个mark接口。继承体系:

EventListener继承体系

可以看出SmartApplicationListener和GenericApplicationListener是高度相似的,都提供了事件类型检测和顺序机制,而后者是从Spring4.2加入的,Spring官方文档推荐使用后者代替前者。

初始化

前面说过ApplicationEventPublisher是通过委托给ApplicationEventMulticaster实现的,所以refresh方法中完成的是对ApplicationEventMulticaster的初始化:

1
2
// Initialize event multicaster for this context.
initApplicationEventMulticaster();

initApplicationEventMulticaster则首先在BeanFactory中寻找ApplicationEventMulticaster的bean,如果找到,那么调用getBean方法将其初始化,如果找不到那么使用SimpleApplicationEventMulticaster。

事件发布

AbstractApplicationContext.publishEvent核心代码:

1
2
3
protected void publishEvent(Object event, ResolvableType eventType) {
getApplicationEventMulticaster().multicastEvent(applicationEvent, eventType);
}

SimpleApplicationEventMulticaster.multicastEvent:

1
2
3
4
5
6
7
8
9
10
11
12
13
14
15
16
17
@Override
public void multicastEvent(final ApplicationEvent event, ResolvableType eventType) {
ResolvableType type = (eventType != null ? eventType : resolveDefaultEventType(event));
for (final ApplicationListener<?> listener : getApplicationListeners(event, type)) {
Executor executor = getTaskExecutor();
if (executor != null) {
executor.execute(new Runnable() {
@Override
public void run() {
invokeListener(listener, event);
}
});
} else {
invokeListener(listener, event);
}
}
}
监听器获取

获取当然还是通过beanFactory的getBean来完成的,值得注意的是Spring在此处使用了缓存(ConcurrentHashMap)来加速查找的过程。

同步/异步

可以看出,如果executor不为空,那么监听器的执行实际上是异步的。那么如何配置同步/异步呢?

全局
1
2
3
4
<task:executor id="multicasterExecutor" pool-size="3"/>
<bean class="org.springframework.context.event.SimpleApplicationEventMulticaster">
<property name="taskExecutor" ref="multicasterExecutor"></property>
</bean>

task schema是Spring从3.0开始加入的,使我们可以不再依赖于Quartz实现定时任务,源码在org.springframework.core.task包下,使用需要引入schema:

1
2
xmlns:task="http://www.springframework.org/schema/task"
xsi:schemaLocation="http://www.springframework.org/schema/task http://www.springframework.org/schema/task/spring-task-4.0.xsd"

可以参考: Spring定时任务的几种实现

注解

开启注解支持:

1
2
3
4
5
6
7
8
<!-- 开启@AspectJ AOP代理 -->  
<aop:aspectj-autoproxy proxy-target-class="true"/>
<!-- 任务调度器 -->
<task:scheduler id="scheduler" pool-size="10"/>
<!-- 任务执行器 -->
<task:executor id="executor" pool-size="10"/>
<!--开启注解调度支持 @Async @Scheduled-->
<task:annotation-driven executor="executor" scheduler="scheduler" proxy-target-class="true"/>

在代码中使用示例:

1
2
3
4
5
6
7
8
@Component  
public class EmailRegisterListener implements ApplicationListener<RegisterEvent> {
@Async
@Override
public void onApplicationEvent(final RegisterEvent event) {
System.out.println("注册成功,发送确认邮件给:" + ((User)event.getSource()).getUsername());
}
}

参考: 详解Spring事件驱动模型

onRefresh

这又是一个模版方法,允许子类在进行bean初始化之前进行一些定制操作。默认空实现。

ApplicationListener注册

registerListeners方法干的,没什么好说的。

singleton初始化

finishBeanFactoryInitialization:

1
2
3
4
5
6
7
8
9
10
11
12
13
14
15
16
17
18
19
20
21
22
23
24
protected void finishBeanFactoryInitialization(ConfigurableListableBeanFactory beanFactory) {
if (beanFactory.containsBean(CONVERSION_SERVICE_BEAN_NAME) &&
beanFactory.isTypeMatch(CONVERSION_SERVICE_BEAN_NAME, ConversionService.class)) {
beanFactory.setConversionService(
beanFactory.getBean(CONVERSION_SERVICE_BEAN_NAME, ConversionService.class));
}
if (!beanFactory.hasEmbeddedValueResolver()) {
beanFactory.addEmbeddedValueResolver(new StringValueResolver() {
@Override
public String resolveStringValue(String strVal) {
return getEnvironment().resolvePlaceholders(strVal);
}
});
}
String[] weaverAwareNames = beanFactory.getBeanNamesForType
(LoadTimeWeaverAware.class, false, false);
for (String weaverAwareName : weaverAwareNames) {
getBean(weaverAwareName);
}
// Allow for caching all bean definition metadata, not expecting further changes.
beanFactory.freezeConfiguration();
// Instantiate all remaining (non-lazy-init) singletons.
beanFactory.preInstantiateSingletons();
}

分部分说明。

ConversionService

此接口用于类型之间的转换,在Spring里其实就是把配置文件中的String转为其它类型,从3.0开始出现,目的和jdk的PropertyEditor接口是一样的,参考ConfigurableBeanFactory.setConversionService注释:

Specify a Spring 3.0 ConversionService to use for converting
property values, as an alternative to JavaBeans PropertyEditors.
@since 3.0

StringValueResolver

用于解析注解的值。接口只定义了一个方法:

1
String resolveStringValue(String strVal);

LoadTimeWeaverAware

实现了此接口的bean可以得到LoadTimeWeaver,此处仅仅初始化。

初始化

DefaultListableBeanFactory.preInstantiateSingletons:

1
2
3
4
5
6
7
8
9
10
11
12
13
14
15
16
17
18
19
20
21
22
23
24
25
26
27
28
29
30
31
32
33
34
35
36
37
38
39
40
41
42
43
44
45
46
47
48
49
50
51
52
53
@Override
public void preInstantiateSingletons() throws BeansException {
List<String> beanNames = new ArrayList<String>(this.beanDefinitionNames);
for (String beanName : beanNames) {
RootBeanDefinition bd = getMergedLocalBeanDefinition(beanName);
if (!bd.isAbstract() && bd.isSingleton() && !bd.isLazyInit()) {
if (isFactoryBean(beanName)) {
final FactoryBean<?> factory = (FactoryBean<?>) getBean(FACTORY_BEAN_PREFIX
+ beanName);
boolean isEagerInit;
if (System.getSecurityManager() != null && factory instanceof SmartFactoryBean) {
isEagerInit = AccessController.doPrivileged(new PrivilegedAction<Boolean>() {
@Override
public Boolean run() {
return ((SmartFactoryBean<?>) factory).isEagerInit();
}
}, getAccessControlContext());
}
else {
isEagerInit = (factory instanceof SmartFactoryBean &&
((SmartFactoryBean<?>) factory).isEagerInit());
}
if (isEagerInit) {
getBean(beanName);
}
}
else {
getBean(beanName);
}
}
}

// Trigger post-initialization callback for all applicable beans...
for (String beanName : beanNames) {
Object singletonInstance = getSingleton(beanName);
if (singletonInstance instanceof SmartInitializingSingleton) {
final SmartInitializingSingleton smartSingleton =
(SmartInitializingSingleton) singletonInstance;
if (System.getSecurityManager() != null) {
AccessController.doPrivileged(new PrivilegedAction<Object>() {
@Override
public Object run() {
smartSingleton.afterSingletonsInstantiated();
return null;
}
}, getAccessControlContext());
}
else {
smartSingleton.afterSingletonsInstantiated();
}
}
}
}

首先进行Singleton的初始化,其中如果bean是FactoryBean类型(注意,只定义了factory-method属性的普通bean并不是FactoryBean),并且还是SmartFactoryBean类型,那么需要判断是否需要eagerInit(isEagerInit是此接口定义的方法)。

getBean

这里便是bean初始化的核心逻辑。源码比较复杂,分开说。以getBean(String name)为例。AbstractBeanFactory.getBean:

1
2
3
4
@Override
public Object getBean(String name) throws BeansException {
return doGetBean(name, null, null, false);
}

第二个参数表示bean的Class类型,第三个表示创建bean需要的参数,最后一个表示不需要进行类型检查。

beanName转化

1
final String beanName = transformedBeanName(name);

这里是将FactoryBean的前缀去掉以及将别名转为真实的名字。

手动注册bean检测

前面注册环境一节说过,Spring其实手动注册了一些单例bean。这一步就是检测是不是这些bean。如果是,那么再检测是不是工厂bean,如果是返回其工厂方法返回的实例,如果不是返回bean本身。

1
2
3
4
Object sharedInstance = getSingleton(beanName);
if (sharedInstance != null && args == null) {
bean = getObjectForBeanInstance(sharedInstance, name, beanName, null);
}

检查父容器

如果父容器存在并且存在此bean定义,那么交由其父容器初始化:

1
2
3
4
5
6
7
8
9
10
11
12
13
BeanFactory parentBeanFactory = getParentBeanFactory();
if (parentBeanFactory != null && !containsBeanDefinition(beanName)) {
// Not found -> check parent.
//此方法其实是做了前面beanName转化的逆操作,因为父容器同样会进行转化操作
String nameToLookup = originalBeanName(name);
if (args != null) {
// Delegation to parent with explicit args.
return (T) parentBeanFactory.getBean(nameToLookup, args);
} else {
// No args -> delegate to standard getBean method.
return parentBeanFactory.getBean(nameToLookup, requiredType);
}
}

依赖初始化

bean可以由depends-on属性配置依赖的bean。Spring会首先初始化依赖的bean。

1
2
3
4
5
6
7
8
9
10
11
12
String[] dependsOn = mbd.getDependsOn();
if (dependsOn != null) {
for (String dependsOnBean : dependsOn) {
//检测是否存在循环依赖
if (isDependent(beanName, dependsOnBean)) {
throw new BeanCreationException(mbd.getResourceDescription(), beanName,
"Circular depends-on relationship between '" + beanName + "' and '" + dependsOnBean + "'");
}
registerDependentBean(dependsOnBean, beanName);
getBean(dependsOnBean);
}
}

registerDependentBean进行了依赖关系的注册,这么做的原因是Spring在即进行bean销毁的时候会首先销毁被依赖的bean。依赖关系的保存是通过一个ConcurrentHashMap<String, Set>完成的,key是bean的真实名字。

Singleton初始化

虽然这里大纲是Singleton初始化,但是getBean方法本身是包括所有scope的初始化,在这里一次说明了。

1
2
3
4
5
6
7
8
9
if (mbd.isSingleton()) {
sharedInstance = getSingleton(beanName, new ObjectFactory<Object>() {
@Override
public Object getObject() throws BeansException {
return createBean(beanName, mbd, args);
}
});
bean = getObjectForBeanInstance(sharedInstance, name, beanName, mbd);
}

getSingleton方法

是否存在

首先会检测是否已经存在,如果存在,直接返回:

1
2
3
synchronized (this.singletonObjects) {
Object singletonObject = this.singletonObjects.get(beanName);
}

所有的单例bean都保存在这样的数据结构中: ConcurrentHashMap<String, Object>

bean创建

源码位于AbstractAutowireCapableBeanFactory.createBean,主要分为几个部分:

lookup-method检测

此部分用于检测lookup-method标签配置的方法是否存在:

1
2
RootBeanDefinition mbdToUse = mbd;
mbdToUse.prepareMethodOverrides();

prepareMethodOverrides:

1
2
3
4
5
6
7
8
9
10
11
12
public void prepareMethodOverrides() throws BeanDefinitionValidationException {
// Check that lookup methods exists.
MethodOverrides methodOverrides = getMethodOverrides();
if (!methodOverrides.isEmpty()) {
Set<MethodOverride> overrides = methodOverrides.getOverrides();
synchronized (overrides) {
for (MethodOverride mo : overrides) {
prepareMethodOverride(mo);
}
}
}
}

prepareMethodOverride:

1
2
3
4
5
6
7
8
9
10
11
protected void prepareMethodOverride(MethodOverride mo)  {
int count = ClassUtils.getMethodCountForName(getBeanClass(), mo.getMethodName());
if (count == 0) {
throw new BeanDefinitionValidationException(
"Invalid method override: no method with name '" + mo.getMethodName() +
"' on class [" + getBeanClassName() + "]");
} else if (count == 1) {
// Mark override as not overloaded, to avoid the overhead of arg type checking.
mo.setOverloaded(false);
}
}
InstantiationAwareBeanPostProcessor触发

在这里触发的是其postProcessBeforeInitialization和postProcessAfterInstantiation方法。

1
2
3
4
5
6
Object bean = resolveBeforeInstantiation(beanName, mbdToUse);
if (bean != null) {
return bean;
}
Object beanInstance = doCreateBean(beanName, mbdToUse, args);
return beanInstance;

继续:

1
2
3
4
5
6
7
8
9
10
11
12
13
14
15
16
17
protected Object resolveBeforeInstantiation(String beanName, RootBeanDefinition mbd) {
Object bean = null;
if (!Boolean.FALSE.equals(mbd.beforeInstantiationResolved)) {
// Make sure bean class is actually resolved at this point.
if (!mbd.isSynthetic() && hasInstantiationAwareBeanPostProcessors()) {
Class<?> targetType = determineTargetType(beanName, mbd);
if (targetType != null) {
bean = applyBeanPostProcessorsBeforeInstantiation(targetType, beanName);
if (bean != null) {
bean = applyBeanPostProcessorsAfterInitialization(bean, beanName);
}
}
}
mbd.beforeInstantiationResolved = (bean != null);
}
return bean;
}

从这里可以看出,如果InstantiationAwareBeanPostProcessor返回的不是空,那么将不会继续执行剩下的Spring初始化流程,此接口用于初始化自定义的bean,主要是在Spring内部使用

doCreateBean

同样分为几部分。

创建(createBeanInstance)

关键代码:

1
2
3
4
BeanWrapper instanceWrapper = null;
if (instanceWrapper == null) {
instanceWrapper = createBeanInstance(beanName, mbd, args);
}

createBeanInstance的创建过程又分为以下几种情况:

  • 工厂bean:

    调用instantiateUsingFactoryMethod方法:

    1
    2
    3
    4
    protected BeanWrapper instantiateUsingFactoryMethod(
    String beanName, RootBeanDefinition mbd, Object[] explicitArgs) {
    return new ConstructorResolver(this).instantiateUsingFactoryMethod(beanName, mbd, explicitArgs);
    }

    注意,此处的工厂bean指的是配置了factory-bean/factory-method属性的bean,不是实现了FacrotyBean接口的bean。如果没有配置factory-bean属性,那么factory-method指向的方法必须是静态的。此方法主要做了这么几件事:

    • 初始化一个BeanWrapperImpl对象。

    • 根据设置的参数列表使用反射的方法寻找相应的方法对象。

    • InstantiationStrategy:

      bean的初始化在此处又抽成了策略模式,类图:

      InstantiationStrategy类图

      instantiateUsingFactoryMethod部分源码:

      1
      2
      beanInstance = this.beanFactory.getInstantiationStrategy().instantiate(
      mbd, beanName, this.beanFactory, factoryBean, factoryMethodToUse, argsToUse);

      getInstantiationStrategy返回的是CglibSubclassingInstantiationStrategy对象。此处instantiate实现也很简单,就是调用工厂方法的Method对象反射调用其invoke即可得到对象,SimpleInstantiationStrategy.

      instantiate核心源码:

      1
      2
      3
      4
      5
      @Override
      public Object instantiate(RootBeanDefinition bd, String beanName, BeanFactory owner,
      Object factoryBean, final Method factoryMethod, Object... args) {
      return factoryMethod.invoke(factoryBean, args);
      }
  • 构造器自动装配

    createBeanInstance部分源码:

    1
    2
    3
    4
    5
    6
    7
    8
    // Need to determine the constructor...
    Constructor<?>[] ctors = determineConstructorsFromBeanPostProcessors(beanClass, beanName);
    if (ctors != null ||
    mbd.getResolvedAutowireMode() == RootBeanDefinition.AUTOWIRE_CONSTRUCTOR ||
    //配置了<constructor-arg>子元素
    mbd.hasConstructorArgumentValues() || !ObjectUtils.isEmpty(args)) {
    return autowireConstructor(beanName, mbd, ctors, args);
    }

    determineConstructorsFromBeanPostProcessors源码:

    1
    2
    3
    4
    5
    6
    7
    8
    9
    10
    11
    12
    13
    14
    15
    protected Constructor<?>[] determineConstructorsFromBeanPostProcessors(Class<?> beanClass, String beanName) {
    if (beanClass != null && hasInstantiationAwareBeanPostProcessors()) {
    for (BeanPostProcessor bp : getBeanPostProcessors()) {
    if (bp instanceof SmartInstantiationAwareBeanPostProcessor) {
    SmartInstantiationAwareBeanPostProcessor ibp =
    (SmartInstantiationAwareBeanPostProcessor) bp;
    Constructor<?>[] ctors = ibp.determineCandidateConstructors(beanClass, beanName);
    if (ctors != null) {
    return ctors;
    }
    }
    }
    }
    return null;
    }

    可见是由SmartInstantiationAwareBeanPostProcessor决定的,默认是没有配置这种东西的。

    之后就是判断bean的自动装配模式,可以通过如下方式配置:

    1
    <bean id="student" class="base.Student" primary="true" autowire="default" />

    autowire共有以下几种选项:

    • no: 默认的,不进行自动装配。在这种情况下,只能通过ref方式引用其它bean。
    • byName: 根据bean里面属性的名字在BeanFactory中进行查找并装配。
    • byType: 按类型。
    • constructor: 以byType的方式查找bean的构造参数列表。
    • default: 由父bean决定。

    参考: Spring - bean的autowire属性(自动装配)

    autowireConstructor调用的是ConstructorResolver.autowireConstructor,此方法主要做了两件事:

    • 得到合适的构造器对象。

    • 根据构造器参数的类型去BeanFactory查找相应的bean:

      入口方法在ConstructorResolver.resolveAutowiredArgument:

      1
      2
      3
      4
      5
      6
      7
      protected Object resolveAutowiredArgument(
      MethodParameter param, String beanName, Set<String> autowiredBeanNames,
      TypeConverter typeConverter) {
      return this.beanFactory.resolveDependency(
      new DependencyDescriptor(param, true), beanName,
      autowiredBeanNames, typeConverter);
      }

    最终调用的还是CglibSubclassingInstantiationStrategy.instantiate方法,关键源码:

    1
    2
    3
    4
    5
    6
    7
    8
    9
    10
    @Override
    public Object instantiate(RootBeanDefinition bd, String beanName, BeanFactory owner,
    final Constructor<?> ctor, Object... args) {
    if (bd.getMethodOverrides().isEmpty()) {
    //反射调用
    return BeanUtils.instantiateClass(ctor, args);
    } else {
    return instantiateWithMethodInjection(bd, beanName, owner, ctor, args);
    }
    }

    可以看出,如果配置了lookup-method标签,得到的实际上是用Cglib生成的目标类的代理子类

    CglibSubclassingInstantiationStrategy.instantiateWithMethodInjection:

    1
    2
    3
    4
    5
    @Override
    protected Object instantiateWithMethodInjection(RootBeanDefinition bd, String beanName, BeanFactory owner,Constructor<?> ctor, Object... args) {
    // Must generate CGLIB subclass...
    return new CglibSubclassCreator(bd, owner).instantiate(ctor, args);
    }
  • 默认构造器

    一行代码,很简单:

    1
    2
    // No special handling: simply use no-arg constructor.
    return instantiateBean(beanName, mbd);
MergedBeanDefinitionPostProcessor

触发源码:

1
2
3
4
5
6
synchronized (mbd.postProcessingLock) {
if (!mbd.postProcessed) {
applyMergedBeanDefinitionPostProcessors(mbd, beanType, beanName);
mbd.postProcessed = true;
}
}

此接口也是Spring内部使用的,不管它了。

属性解析

入口方法: AbstractAutowireCapableBeanFactory.populateBean,它的作用是: 根据autowire类型进行autowire by name,by type 或者是直接进行设置,简略后的源码:

1
2
3
4
5
6
7
8
9
10
11
12
13
14
15
16
17
18
19
20
21
22
23
protected void populateBean(String beanName, RootBeanDefinition mbd, BeanWrapper bw) {
//所有<property>的值
PropertyValues pvs = mbd.getPropertyValues();

if (mbd.getResolvedAutowireMode() == RootBeanDefinition.AUTOWIRE_BY_NAME ||
mbd.getResolvedAutowireMode() == RootBeanDefinition.AUTOWIRE_BY_TYPE) {
MutablePropertyValues newPvs = new MutablePropertyValues(pvs);

// Add property values based on autowire by name if applicable.
if (mbd.getResolvedAutowireMode() == RootBeanDefinition.AUTOWIRE_BY_NAME) {
autowireByName(beanName, mbd, bw, newPvs);
}

// Add property values based on autowire by type if applicable.
if (mbd.getResolvedAutowireMode() == RootBeanDefinition.AUTOWIRE_BY_TYPE) {
autowireByType(beanName, mbd, bw, newPvs);
}

pvs = newPvs;
}
//设值
applyPropertyValues(beanName, mbd, bw, pvs);
}

autowireByName源码:

1
2
3
4
5
6
7
8
9
10
11
12
13
protected void autowireByName(
String beanName, AbstractBeanDefinition mbd, BeanWrapper bw, MutablePropertyValues pvs) {
//返回所有引用(ref="XXX")的bean名称
String[] propertyNames = unsatisfiedNonSimpleProperties(mbd, bw);
for (String propertyName : propertyNames) {
if (containsBean(propertyName)) {
//从BeanFactory获取
Object bean = getBean(propertyName);
pvs.add(propertyName, bean);
registerDependentBean(propertyName, beanName);
}
}
}

autowireByType也是同样的套路,所以可以得出结论: autowireByName和autowireByType方法只是先获取到引用的bean,真正的设值是在applyPropertyValues中进行的。

属性设置

Spring判断一个属性可不可以被设置(存不存在)是通过java bean的内省操作来完成的,也就是说,属性可以被设置的条件是此属性拥有public的setter方法,并且注入时的属性名应该是setter的名字

初始化

此处的初始化指的是bean已经构造完成,执行诸如调用其init方法的操作。相关源码:

1
2
3
4
5
6
7
8
// Initialize the bean instance.
Object exposedObject = bean;
try {
populateBean(beanName, mbd, instanceWrapper);
if (exposedObject != null) {
exposedObject = initializeBean(beanName, exposedObject, mbd);
}
}

initializeBean:

1
2
3
4
5
6
7
8
9
10
11
12
13
14
15
16
17
18
19
20
21
22
23
24
25
26
protected Object initializeBean(final String beanName, final Object bean, RootBeanDefinition mbd) {
if (System.getSecurityManager() != null) {
AccessController.doPrivileged(new PrivilegedAction<Object>() {
@Override
public Object run() {
invokeAwareMethods(beanName, bean);
return null;
}
}, getAccessControlContext());
}
else {
invokeAwareMethods(beanName, bean);
}

Object wrappedBean = bean;
if (mbd == null || !mbd.isSynthetic()) {
wrappedBean = applyBeanPostProcessorsBeforeInitialization(wrappedBean, beanName);
}

invokeInitMethods(beanName, wrappedBean, mbd);

if (mbd == null || !mbd.isSynthetic()) {
wrappedBean = applyBeanPostProcessorsAfterInitialization(wrappedBean, beanName);
}
return wrappedBean;
}

主要的操作步骤一目了然。

  • Aware方法触发:

    我们的bean有可能实现了一些XXXAware接口,此处就是负责调用它们:

    1
    2
    3
    4
    5
    6
    7
    8
    9
    10
    11
    12
    13
    private void invokeAwareMethods(final String beanName, final Object bean) {
    if (bean instanceof Aware) {
    if (bean instanceof BeanNameAware) {
    ((BeanNameAware) bean).setBeanName(beanName);
    }
    if (bean instanceof BeanClassLoaderAware) {
    ((BeanClassLoaderAware) bean).setBeanClassLoader(getBeanClassLoader());
    }
    if (bean instanceof BeanFactoryAware) {
    ((BeanFactoryAware) bean).setBeanFactory(AbstractAutowireCapableBeanFactory.this);
    }
    }
    }
  • BeanPostProcessor触发,没什么好说的

  • 调用init方法:

    在XML配置中,bean可以有一个init-method属性来指定初始化时调用的方法。从原理来说,其实就是一个反射调用。不过注意这里有一个InitializingBean的概念。

    此接口只有一个方法:

    1
    void afterPropertiesSet() throws Exception;

    如果我们的bean实现了此接口,那么此方法会首先被调用。此接口的意义在于: 当此bean的所有属性都被设置(注入)后,给bean一个利用现有属性重新组织或是检查属性的机会。感觉和init方法有些冲突,不过此接口在Spring被广泛使用。

getObjectForBeanInstance

位于AbstractBeanFactory,此方法的目的在于如果bean是FactoryBean,那么返回其工厂方法创建的bean,而不是自身。

Prototype初始化

AbstractBeanFactory.doGetBean相关源码:

1
2
3
4
5
6
7
8
9
10
11
12
else if (mbd.isPrototype()) {
// It's a prototype -> create a new instance.
Object prototypeInstance = null;
try {
beforePrototypeCreation(beanName);
prototypeInstance = createBean(beanName, mbd, args);
}
finally {
afterPrototypeCreation(beanName);
}
bean = getObjectForBeanInstance(prototypeInstance, name, beanName, mbd);
}

beforePrototypeCreation

此方法用于确保在同一时刻只能有一个此bean在初始化。

createBean

和单例的是一样的,不在赘述。

afterPrototypeCreation

和beforePrototypeCreation对应的,你懂的。

总结

可以看出,初始化其实和单例是一样的,只不过单例多了一个是否已经存在的检查。

其它Scope初始化

其它就指的是request、session。此部分源码:

1
2
3
4
5
6
7
8
9
10
11
12
13
14
15
16
17
18
19
20
else {
String scopeName = mbd.getScope();
final Scope scope = this.scopes.get(scopeName);
if (scope == null) {
throw new IllegalStateException("No Scope registered for scope name '" + scopeName + "'");
}
Object scopedInstance = scope.get(beanName, new ObjectFactory<Object>() {
@Override
public Object getObject() throws BeansException {
beforePrototypeCreation(beanName);
try {
return createBean(beanName, mbd, args);
}
finally {
afterPrototypeCreation(beanName);
}
}
});
bean = getObjectForBeanInstance(scopedInstance, name, beanName, mbd);
}

scopes是一个LinkedHashMap<String, Scope>,可以调用 ConfigurableBeanFactory定义的registerScope方法注册其值。

Scope接口继承体系:

Scope继承体系

根据socpe.get的注释,此方法如果找到了叫做beanName的bean,那么返回,如果没有,将调用ObjectFactory创建之。Scope的实现参考类图。

References


spring
https://baymax55.github.io/2023/08/08/spring/Spring/
作者
baymax55
发布于
2023年8月8日
许可协议